¿ Qué busca la ley 1448 de 2011? (Por la cual se dictan medidas de atención, asistencia y reparación integral a las víctimas del conflicto armado interno y se dictan otras disposiciones)
La Ley 1448 de 2011, tiene por objeto “establecer un conjunto de medidas judiciales, administrativas, sociales y económicas, individuales y colectivas, en beneficio de las víctimas de las violaciones contempladas en el artículo 3º, de la presente Ley dentro de un marco de justicia transicional, que posibiliten hacer efectivo el goce de sus derechos a la verdad, la justicia y la reparación con garantía de no repetición, de modo que se reconozca su condición de víctimas y se dignifique a través de la materialización de sus derechos constitucionales.”1 El artículo 3º de la Ley 1448 de 2011, define como víctima
“aquellas personas que individual o colectivamente hayan sufrido un daño por hechos ocurridos a partir del 1º. Enero de 1985, como consecuencia de infracciones al Derecho Internacional Humanitario o de violaciones graves y manifiestas a las normas internacionales de Derechos Humanos, ocurridas con ocasión del conflicto armado interno.”2
1. CONGRESO DE LA REPÚBLICA. Ley 1448 de 2011. “Por la cual se dictan medidas de atención, asistencia y reparación integral a las víctimas del conflicto armado interno y se dictan otras disposiciones”. Artículo 1.
¿Qué es el Programa de Atención Psicosocial y Salud Integral a Víctimas?
El Programa de Atención Psicosocial y Salud Integral a Víctimas – en adelante PAPSIVI -, que se presenta en el siguiente documento, forma parte de las medidas de asistencia y rehabilitación emanadas en la Ley 1448 de 2011, las cuales buscan el restablecimiento de las condiciones físicas
¿En qué consiste el Programa de Atención Psicosocial y Salud Integral a Víctimas (PAPSIVI)?
El Programa presenta las directrices, estrategias y acciones diseñadas por el Ministerio de Salud y Protección Social para dar cumplimiento a la normatividad en materia de reparación a las víctimas, específicamente en lo relativo a las medidas de asistencia y rehabilitación contempladas en la Ley 1448 de 2011. De esta forma constituye la serie de nuevas medidas que el Ministerio de Salud y Protección Social debe establecer y coordinar en articulación con los demás actores del Sistema Nacional de Atención y Reparación a las Víctimas – SNARIV – y con los actores del Sistema General Seguridad Social en Salud (SGSSS) acorde a las competencias definidas en las Leyes 100 de 1993, 715 de 2001, 1122 de 2007, 1438 de 2011 y los principios de subsidiariedad, complementariedad y concurrencia.
El Programa contempla las bases normativas y conceptuales en que se fundamenta y consta de dos (2) grandes componentes específicos: La atención psicosocial y la atención integral en salud para las víctimas del conflicto armado, los cuales se articulan a través de estrategias simultáneas y transversales de coordinación entre los diferentes Entes Territoriales, construcción conjunta con todos los actores responsables de su implementación y con las víctimas y sus organizaciones, formación del talento humano y, seguimiento, monitoreo y retroalimentación.
¿Cuál es la intención del Programa de Atención Psicosocial y Salud Integral a Víctimas del Conflicto Armado?
En tal sentido el espíritu del Programa de Atención Psicosocial y Salud Integral a Víctimas del Conflicto Armado es contribuir a la vigencia y goce del derecho a la vida, a la salud, a la igualdad, a la libertad, a la honra, a la participación y a la paz entre otros derechos fundamentales consagrados en nuestra carta constitucional y, actualizados por la voluntad política y social de reconocer los efectos y daños directos del conflicto armado interno en un amplio sector de la población.
De igual manera para el PAPSIVI, el incorporar en su actuar este enfoque significa la comprensión de las víctimas como sujetos de derechos, que buscan la superación de los hechos de victimización al tener acceso a la verdad, la justicia y la reparación integral consagradas en la Ley 975 de 2005
3; el derecho a la verdad sobre las circunstancias y razones de los hechos de victimización y el paradero de sus seres queridos muertos o desaparecidos; la investigación de los delitos y el posterior juicio y condena a sus responsables y; las medidas de reparación, que incluyen la restitución, la rehabilitación, la indemnización, las medidas de satisfacción y las garantías de no repetición y que por ende suponen "la mitigación del daño, el reconocimiento de la dignidad de las víctimas, la compensación por las pérdidas, la ayuda a la reconstrucción de la vida y la implementación de medidas para que no vuelvan a repetirse las violaciones"
4
3. Ley 975 de 2005. Ley de Justicia y Paz. “Por la cual se dictan disposiciones para la reincorporación de miembros de grupos armados organizados al margen de la ley, que contribuyan de manera efectiva a la consecución de la paz nacional y se dictan otras disposiciones para acuerdos humanitarios”.
4. ICTJ, PGN, ASDI. Garantía de los derechos a la verdad, a la justicia y a la reparación e implicaciones psicosociales. 2009.
¿Cuáles son los objetivos del Programa de Atención Psicosocial y Salud Integral a Víctimas?
OBJETIVO GENERAL
Garantizar la atención psicosocial y la atención integral en salud física y mental con enfoque psicosocial a las víctimas de Graves Violaciones a los Derechos Humanos e Infracciones al Derecho Internacional Humanitario, en el marco del conflicto armado colombiano.
OBJETIVOS ESPECÍFICOS
1. Mitigar el impacto y daño a la integridad psicológica y moral, al proyecto de vida y a la vida en relación que los hechos de violencia generaron en las víctimas del conflicto armado, a partir de procesos de atención psicosocial individual, familiar, grupal y comunitario.
2. Establecer los mecanismos que permitan a los entes territoriales garantizar a las víctimas del conflicto armado la asistencia integral en salud con enfoque psicosocial, en el marco del Sistema General de Seguridad Social en Salud.
3. Contribuir al restablecimiento de las condiciones físicas, mentales y psicosociales de las víctimas.
¿Cómo se ha construido el Programa de Atención Psicosocial y Salud Integral a Víctimas?
En ese contexto, el (Programa de Atención Psicosocial y Salud Integral a Víctimas) PAPSIVI es el resultado de la primera fase de un proceso de construcción conjunta al interior del Ministerio de Salud y Protección Social, que si bien responde al mandato de la Ley de Víctimas en su Art. 137, también recoge los aprendizajes y desarrollos que este Ministerio fue alcanzando en su respuesta misional a las víctimas del desplazamiento forzado, en la reflexión en torno a una política de salud mental para el país y especialmente, en la cualificación que ha exigido el acatamiento de las sentencias, autos y órdenes emitidas por la Corte Constitucional para salvaguardar los derechos de la población víctima del conflicto armado en Colombia.
En tal sentido, el PAPSIVI continuará surtiendo el proceso de construcción y concertación conjunta, y se configura como una herramienta técnica vinculante para funcionarios de instituciones públicas y privadas del Sistema General de Seguridad Social en Salud SGSSS
5 , al tiempo que puede servir como referente para otras entidades u organizaciones comprometidas con los procesos de reparación a víctimas del conflicto armado.
5. Acorde a las competencias definidas en las Leyes: 100 de 1993, 715 de 2001, 1122 de 2007, 1438 de 2011
¿Cuál es el alcance del Programa de Atención Psicosocial y Salud Integral a Víctimas?
Como parte de la medida de rehabilitación en el marco de la reparación integral contemplada en el Decreto reglamentario 4800 de 2011, el PAPSIVI constituye la línea técnica que le permite a los diferentes actores atender los impactos psicosociales y los daños en la salud física y mental de las víctimas ocasionados por o en relación con el conflicto armado, en los ámbitos individual, familiar y comunitario (incluido en este los sujetos de reparación colectiva), con el fin de mitigar su sufrimiento emocional, contribuir a la recuperación física y mental y a la reconstrucción del tejido social en sus comunidades. Esta línea técnica será desarrollada atendiendo a lo establecido en la estrategia de Atención Primaria en Salud –APS la cual se materializará mediante el Plan Decenal de Salud Pública.
Como estrategia de coordinación intersectorial, la Atención Primaria en Salud –APS permite la atención integral e integrada, desde la salud pública, la promoción de la salud, la prevención de la enfermedad, el diagnóstico, el tratamiento, la rehabilitación de las víctimas en todos los niveles de complejidad a fin de garantizarles un mayor nivel de bienestar. Esta estrategia en proceso de reglamentación en el Ministerio de Salud y Protección Social estará constituida por tres componentes integrados e interdependientes:
i) los servicios de salud; ii) la atención intersectorial/transectorial por la salud, y iii) la participación social, comunitaria y ciudadana.
¿Qué es atención integral en salud?
Se entiende por atención integral en salud “las actividades esenciales para satisfacer las necesidades de salud de la población beneficiaria y que son brindados por las instituciones prestadoras de servicios de salud (IPS) e incluye la totalidad de las actividades, intervenciones y procedimientos en sus componentes de promoción, prevención, tratamiento y rehabilitación, que permitirá a la población afectada recuperar su integridad física, emocional y psicológica”.
La atención integral en salud a las personas víctimas deberá observar los principios del Sistema General de seguridad Social en Salud consagrados en el artículo 3 de la Ley 1438 de 2011 y los principios de atención a víctimas señalados en este Programa.
¿Que contempla la atención en salud?
Acción sin daño
Evitar propiciar nuevas situaciones donde las victimas se sientan agredidas, estigmatizadas, señaladas o ignoradas pues esto lleva a agudizar y profundizar los daños sufridos y la revictimización. Aun cuando el contacto sea corto y solo haga parte de una cadena más amplia de atención cada contacto es único e irrepetible como oportunidad para establecer una diferencia frente a la historia de relaciones que los han victimizado y para aportar a la construcción de una nueva relación con el Estado.
Se debe construir una relación con las víctimas, sus familias y comunidades, basada en la confianza y la empatía. Por lo tanto, es importante que los y las profesionales establezcan vínculos empáticos, buscando dignificar los procesos de contacto y atención donde las víctimas, sus familias y comunidades sientan que son reconocidas, escuchadas, tenidas en cuenta y respetadas. Asimismo se requiere de actitudes, comportamientos, creencias, conocimientos por parte de los y las profesionales acordes a lo que la persona necesita y a lo que ha vivido, donde se muestra interés por las personas, pero también por sus historias y sus relatos.
Dignidad
El fundamento axiológico de los derechos a la verdad, la justicia y la reparación, es el respeto a la integridad y a la honra de las victimas. Las victimas serán tratadas con consideración y respeto, participaran las decisiones que las afecten, para lo cual contaron con información, asesoría y acompañamiento necesario y obtendrán la tutela efectiva de sus derechos en virtud el mandato constitucional, deber positivo y principio de la dignidad.
El Estado se compromete a adelantar prioritariamente acciones encaminadas al fortalecimiento de la autonomía de las víctimas para que las medidas de atención, asistencia y reparación establecidas en la presente ley, contribuyan a recuperarlas como ciudadanos en ejercicio pleno de sus derechos y deberes.
6
Principio de buena fe
El Estado presumirá la buena fe de las víctimas de que trata la presente ley. La víctima podrá acreditar el daño sufrido, por cualquier medio legalmente aceptado. En consecuencia, bastará a la víctima probar de manera sumaria el daño sufrido ante la autoridad administrativa, para que ésta proceda a relevarla de la carga de la prueba.
7
Participación conjunta
La superación de vulnerabilidad manifiesta de las víctimas implica la realización de una serie de acciones que comprende: El deber del Estado de implementar las medidas de atención, asistencia y reparación a las víctimas. El deber de solidaridad y respeto de la sociedad civil y el sector privado con las víctimas, y el apoyo a las autoridades en los procesos de reparación; y La participación activa de las víctimas.
8
“La ley 1448 de 2011, conocida como “Ley de Víctimas”, avanza en el reconocimiento del derecho que tienen las víctimas de violaciones a derechos humanos e infracciones al derecho internacional humanitario a participar activamente en todas las fases de implementación de la política pública de atención y reparación. La Ley no sólo reconoce la participación como un derecho en sí mismo, sino que además dispone algunos mecanismos para garantizarlo”
9
Respeto mutuo
Las actuaciones de los funcionarios y las solicitudes elevadas por las víctimas en el marco de los procedimientos derivados de esta ley, se regirán siempre por el respeto mutuo y la cordialidad. El Estado deberá remover los obstáculos administrativos que impidan el acceso real y efectivo de las víctimas a las medidas de atención, asistencia y reparación .
10
Progresividad
El principio de progresividad supone el compromiso de iniciar procesos que conlleven al goce efectivo de los Derechos Humanos, obligación que se suma al reconocimiento de unos contenidos mínimos o esenciales de satisfacción de esos derechos que el Estado debe garantizar a todas las personas, e ir acrecentándolos paulatinamente.
11
Gradualidad
El principio de gradualidad implica la responsabilidad Estatal de diseñar herramientas operativas de alcance definido en tiempo, espacio y recursos presupuestales que permitan la escalonada implementación de los programas, planes y proyectos de atención, asistencia y reparación, sin desconocer la obligación de implementarlos en todo el país en un lapso determinado, respetando el principio constitucional de igualdad.
12
Principio complementariedad.
Todas las medidas de atención, asistencia y reparación deben establecerse de forma armónica y propender por la protección de los derechos de las víctimas.
Tanto las reparaciones individuales, ya sean administrativas o judiciales, como las reparaciones colectivas o a los colectivos, deben ser complementarias para alcanzar la integralidad.
13
Colaboración armónica
Las entidades del Estado deberán trabajar de manera armónica y articulada para el cumplimiento de los fines previstos en la presente ley, sin perjuicio de su autonomía.
Los anteriores principios son un referente para configurar una forma de atención diferencial para las víctimas desde el enfoque psicosocial dentro del marco de la reparación. Dichos principios deben orientar la labor de los equipos de atención y funcionarios responsables de la implementación de este Programa, con el fin de que los procesos se adecuen a las necesidades de las personas, familias y comunidades que han sido víctimas de la violencia política y el conflicto armado en Colombia.
6.
Articulo 4, Ley 1448 de 2011
7. Articulo 5, Ley 1448 de 2011
8. Articulo 14, Ley 1448 de 2011
9. Comisión Colombiana de Juristas –CCJ.
Área de Incidencia Nacional. Mayo de 2012. “Observaciones y recomendaciones para garantizar la participación efectiva de las víctimas en el diseño, seguimiento y evaluación de la política pública de asistencia y reparación de la Ley 1448 de 2011”
10.
Articulo 15, Ley 1448 de 2011
11. Articulo 17, Ley 1448 de 2011
12. Articulo 18, Ley 1448 de 2011
13. Articulo 21, Ley 1448 de 2011
14. Articulo 26, Ley 1448 de 2011
¿Quién es el responsable de implementación de la atención integral en salud?
Para la implementación de las acciones de atención concurrirán diferentes actores (Direcciones Territoriales de Salud -DTS, Empresas Promotoras de Salud –EPS, Instituciones Prestadoras de Servicios de Salud –IPS, entre otros) quienes en forma coordinada proyectarán tareas para la atención del daño y los efectos causados por el conflicto armado, como uno más de los determinantes en salud, haciendo énfasis en:
- Promoción de la salud y Prevención de la Enfermedad.
- Acciones intersectoriales para impactar los determinantes.
- Cultura del autocuidado
- Orientación individual, familiar y comunitaria.
- Interculturalidad (otras alternativas culturales para la atención en salud)
- Talento humano organizado en equipos multidisciplinarios, cualificados.
Cada ente territorial de acuerdo con la reglamentación existente en materia de salud y atención a víctimas y con la capacidad administrativa, financiera y de gestión, garantizará la conformación, integral e idoneidad de los equipos básicos de atención en salud contemplados en la estrategia de APS, que permitan una completa, especial y adecuada promoción y prevención de todos los eventos de interés en salud pública, así como la detección de casos que, en el marco del conflicto armado, se hacen inaparentes por diversos factores personales, culturales o sociales que lo dificultan, como es el caso de la violencia de género y sexual.
¿Qué es atención sicosocial?
Se entenderá por atención psicosocial “los procesos articulados de servicios que buscan mitigar, superar y prevenir los daños e impactos a la integridad psicológica y moral, al proyecto de vida y la vida en relación, generados a las víctimas, sus familias y comunidades por las graves violaciones de Derechos Humanos e infracciones al Derecho Internacional Humanitario”.
¿Qué es enfoque sicosocial?
Para el desarrollo del PAPSIVI, se considera que el enfoque psicosocial debe ser transversal a todas las acciones adelantadas en pro de la salud mental en los términos que lo plantea la Corte Constitucional en la sentencia T-045: “una atención en salud mental que permita su recuperación, dentro de la que debe contemplarse la necesidad de romper el aislamiento, reconocer sus experiencias de miedo, identificar sus enfermedades, permitirles hablar de sus sentimientos de vergüenza y de culpa y romper los tabúes que los alimentan. Y, lo más importante, permitirles hablar de lo que vivieron y facilitar la reflexión en la comunidad, combatiendo la estigmatización y promoviendo actitudes positivas que permitan el reconocimiento de las víctimas” OMS (2004) citado en (Sentencia T-045, 2010)
¿Qué es salud mental?
Cuando se habla de salud mental, el centro de atención no es la enfermedad o trastorno mental. Es el impacto de las violaciones graves a los derechos humanos e infracciones al derecho internacional humanitario lo que está en el centro del debate y de la atención psicosocial de las víctimas. En esa medida la atención de estas víctimas implica formas diferentes del accionar o de la atención psicosocial, pues, si bien es cierto, se debe continuar con la estrategia de atención integral en salud y salud mental, también se hace necesario dar una connotación diferente a ese accionar.
¿Qué es enfoque diferencial?
En el marco de la Ley 1448 de 2011, el enfoque diferencial es considerado uno de los principios generales que rigen a la misma y es enunciado en su artículo 13: El principio de enfoque diferencial reconoce que hay poblaciones con características particulares en razón de su edad, género, orientación sexual y situación de discapacidad. Por tal razón, las medidas de ayuda humanitaria, atención, asistencia y reparación integral que se establecen en la presente ley, contarán con dicho enfoque.
“El Estado ofrecerá especiales garantías y medidas de protección a los grupos expuestos a mayor riesgo de las violaciones contempladas en el artículo 3° de la presente Ley tales como mujeres, jóvenes, niños y niñas, adultos mayores, personas en situación de discapacidad, campesinos, líderes sociales, miembros de organizaciones sindicales, defensores de derechos humanos y víctimas de desplazamiento forzado.
Para el efecto, en la ejecución y adopción por parte del Gobierno Nacional de políticas de asistencia y reparación en desarrollo de la presente ley, deberán adoptarse criterios diferenciales que respondan a las particularidades y grado de vulnerabilidad de cada uno de estos grupos poblacionales.
Igualmente, el Estado realizará esfuerzos encaminados a que las medidas de atención, asistencia y reparación contenidas en la presente ley, contribuyan a la eliminación de los esquemas de discriminación y marginación que pudieron ser la causa de los hechos victimizantes.”
15
15.
Ley 1448 de 2001. Artículo 13.
¿Existen medidas para cada grupo poblacional en la aplicación de medidas de atención, asistencia y reparación integral a las víctimas?
Si, se visibilizan medidas normativas para las mujeres en los procesos de restitución, las cuales están expuestas en los artículos 114 al 118 y un capítulo específico sobre la protección integral a los niños, niñas y adolescentes víctimas, además en el artículo 205 se ordena la expedición de decretos con fuerza de ley para la regulación de los derechos y garantías de las víctimas pertenecientes a los pueblos y comunidades indígenas, ROM y negras, afrocolombianas, raizales y palenqueras, que ya se han formulado y están vigentes.
16
16 Tomado del INFORME DE AVANCE EN EL CUMPLIMIENTO DE LOS AUTOS DE SEGUIMIENTO A LA SENTENCIA T -025 DE 2004- ENFOQUE DIFERENCIAL, abril 20 de 2012)
¿Quién es considerado victima?
De acuerdo a la Ley 1448 de 2011, en el artículo 3 establece que las víctimas son:
- Aquellas personas que individual o colectivamente hayan sufrido un daño por hechos ocurridos a partir del 1º de enero de 1985, como consecuencia de infracciones al Derecho Internacional Humanitario o de violaciones graves y manifiestas a las normas internacionales de Derechos Humanos, ocurridas con ocasión del conflicto armado interno.
- El cónyuge, compañero o compañera permanente, parejas del mismo sexo y familiar en primer grado de consanguinidad, primero civil de la víctima directa, cuando a esta se le hubiere dado muerte o estuviere desaparecida. A falta de estas, lo serán los que se encuentren en el segundo grado de consanguinidad ascendente.
- De la misma forma, a las personas que hayan sufrido un daño al intervenir para asistir a la víctima en peligro o para prevenir la victimización.
- La condición de víctima se adquiere con independencia de que se individualice, aprehenda, procese o condene al autor de la conducta punible y de la relación que pueda existir entre el autor y la víctima
El parágrafo 4 del artículo 3 señala, que las personas que hayan sido víctimas por hechos ocurridos antes del primero de enero de 1985 tienen derecho a la verdad, medidas de reparación simbólica y a las garantías de no repetición.
¿Cuáles son los componentes del programa de atención en salud?
El Programa consta de dos grandes componentes:
- La atención psicosocial. Incluye acciones individuales, familiares y comunitarias, que parten de una caracterización y/o diagnóstico psicosocial de los daños sufridos por las víctimas.
- La atención integral en salud. Da continuidad a la atención en salud iniciada en la medida de asistencia y desarrolla acciones de rehabilitación en la salud física y mental.
¿Hay atención especial para las mujeres abusadas?
Si, particularmente para el caso de las mujeres víctimas de abuso sexual en el marco del conflicto armado, tales como la violación, el abuso y la esclavitud sexual, la explotación sexual, trata con fines de explotación sexual, el embarazo forzoso y la esterilización forzada (ver anexo 1) y como lo contempla la ley 1164 de 2007, su atención integral se brindará siguiendo los principios y parámetros de humanidad, dignidad, responsabilidad, prudencia y el secreto. La humanidad implica basar el acto de la atención en salud en las necesidades biológicas, psicológicas, sociales e incluso espirituales de las mujeres víctimas.
De acuerdo con la Ley 1257 de 2008, las víctimas de violencia sexual tienen derecho a recibir atención integral a través de servicios con cobertura suficiente, accesible y de la calidad, recibir información clara, completa, veraz y oportuna en relación con sus derechos, dar su consentimiento informado para los exámenes médicos y legales, escoger el sexo del facultativo para la práctica de los mismos dentro de las posibilidades ofrecidas por el servicio, recibir información clara, completa, veraz y oportuna en relación con la salud sexual y reproductiva, ser tratada con reserva de identidad al recibir la asistencia médica, legal, o asistencia social respecto de sus datos personales, los de sus descendientes o los de cualquiera otra persona que esté bajo su guarda o custodia, recibir asistencia médica, psicológica, psiquiátrica y forense especializada e integral en los términos y condiciones establecidos en el ordenamiento jurídico para ellas y sus hijos e hijas.
Por lo tanto los procesos de atención integral con ellas deben incluir:
a) Apoyo emocional
b) Atender a todas las condiciones generales de salud relacionadas con la violencia sexual como los son: emergencias médicas / psicológicas – trauma, intoxicaciones, cuidado general de la salud, etc., así como los cuidados médicos específicos, tales como anticoncepción de emergencia, profilaxis de ITS y VIH, hepatitis B, Interrupción Voluntaria del Embarazo - IVE, etc.
c) Realizar la toma de evidencias forenses cuando sea necesario.
d) Aplicar todas las medidas de protección para las víctimas.
e) Realizar el tratamiento y rehabilitación a la victima para su salud mental.
f) Orientación a nivel familiar
g) Realizar la denuncia, reporte y documentación de la violencia sexual
h) Activar las distintas redes de apoyo institucional, comunitario y familiar que permitan su atención integral.
i) Desde la institucionalidad, se debe garantizar que las víctimas de violencia sexual NO sean nuevamente vulneradas durante el proceso de atención.
¿Cómo se va a implementar la atención sicosocial?
La atención psicosocial será realizada por equipos interdisciplinarios de profesionales con entrenamiento y experiencia en atención psicosocial y comunitaria con víctimas o población vulnerable. Para garantizar una atención psicosocial, es necesario que estos equipos desarrollen habilidades para la escucha, la empatía y, la integración y la valoración de las diferencias y de las capacidades y potencialidades que tiene la población, puesto que al hacer parte de los contextos comunitarios es importante mantener el respeto por tales diferencias, ya que estas se constituyen en el punto de partida para la adecuación social y cultural de las estrategias o herramientas a utilizar.
¿Cómo se operativiza la atención psicosocial?
La atención psicosocial se llevará a cabo mediante atención individual, familiar y comunitaria. En cualquiera de sus modalidades esta atención se desarrollará a partir de las guías o protocolos que el Ministerio de Salud y Protección Social desarrolle para tal fin, teniendo en cuenta los planes de acción construidos conjuntamente con la población víctima.
Las diferentes modalidades de atención se llevarán a cabo mediante 4 fases, cuyas actividades se plantean en el cuadro siguiente:
a. Atención psicosocial Individual
FASES |
OBJETIVO |
ACTIVIDADES |
RESPONSABLE |
ACCIONES / ACTIVIDADES |
FASE I |
FOCALIZACIÓN Y CONTACTO CON LA VÍCTIMA |
Establecer el primer contacto con la víctima |
Visita domiciliaria |
Promotor psicosocial |
Presenta PAPSIVI. Identifica necesidad de atención física o mental. Realiza primeros auxilios emocionales según el caso y, remite a equipo psicosocial |
Entrevista de acogida en caso de remisión |
Psicología o trabajo social |
Acoge y da información sobre el PAPSIVI. Evalúa necesidades de atención en salud física o mental y, psicosociales. Remite a Protocolo de salud integral a víctimas y/o a ruta de atención psicosocial de PAPSIVI |
FASE II |
CARACTERIZACIÓN |
Caracterización individual |
Entrevista |
Psicología |
Aplica herramienta de caracterización individual. Evalúa necesidad de atención en salud. Elabora Plan de atención psicosocial. Brinda apoyo terapéutico. Remite a Protocolo de salud integral según el caso. |
FASE III |
ATENCIÓN PSICOSOCIAL |
Desarrollar Plan de atención psicosocial individual |
Entrevista |
Miembros del equipo psicosocial de acuerdo al caso. |
1) Brinda información contextualizada sobre los programas y planes de reparación del SNARIV. 2) Realiza acompañamiento psicosocial a programas y proyectos de reparación según el caso. 3) Realiza seguimiento del proceso de reparación individual de la víctima |
FASE IV |
CIERRE |
Cerrar proceso de atención individual |
Entrevista |
Psicología o trabajo social |
Evaluación del proceso de atención con participación de la víctima |
b. Atención psicosocial Familiar
FASES |
OBJETIVO |
ACTIVIDADES |
RESPONSABLE |
ACCIONES |
FASE I |
FOCALIZACIÓN Y CONTACTO CON LA FAMILIA VÍCTIMA |
Establecer el primer contacto con la familia víctima |
Visita domiciliaria |
Promotor/a psicosocial |
Presenta PAPSIVI. Identifica necesidad de atención física o mental. Realiza primeros auxilios emocionales según el caso y, remite a equipo psicosocial |
Entrevista de acogida en caso de remisión |
Psicología o trabajo social |
Acoge y brinda información sobre el PAPSIVI. Evalúa necesidades de atención en salud física o mental y, psicosociales de la familia. Remite a Protocolo de salud integral a víctimas y/o a ruta de atención psicosocial de PAPSIVI |
FASE II |
CARACTERIZACIÓN |
Caracterización familiar |
Entrevista |
Psicología |
Aplica herramienta de caracterización familiar de PAPSIVI. Evalúa necesidad de atención en salud de la familia. Elabora Plan de atención psicosocial familiar. Brinda apoyo terapéutico familiar teniendo en cuenta el enfoque diferencial. Remite a Protocolo de salud integral según el caso. |
FASE III |
ATENCIÓN PSICOSOCIAL |
Desarrollar Plan de atención psicosocial familiar |
Encuentros familiares |
Miembros del equipo psicosocial de acuerdo al caso. |
1) Brinda información contextualizada sobre los programas y planes de reparación del SNARIV. 2) Realiza acompañamiento psicosocial a programas y proyectos de reparación según el caso. 3) Realiza seguimiento del proceso de reparación de la familia víctima |
FASE IV |
CIERRE |
Cerrar proceso de atención familiar |
Entrevista |
Psicología o trabajo social |
Evaluación del proceso de atención con participación de la familia víctima |
c. Atención psicosocial comunitaria:
FASES |
OBJETIVO |
ACTIVIDADES |
RESPONSABLE(S) |
ACCIONES |
FASE I |
FOCALIZACIÓN Y CONTACTO CON LA COMUNIDAD VÍCTIMA |
Establecer el primer contacto con la comunidad focalizada |
Focalización previa revisión de información secundaria sobre la comunidad. |
Equipo psicosocial (Psicología, trabajo social, enfermería, sociología, antropología, promotores psicosociales) |
Revisión y análisis de información secundaria sobre la comunidad. |
Visita a la comunidad |
1) Identifica: población víctima; líderes naturales de la comunidad; organizaciones y procesos organizativos de las víctimas en la comunidad; organizaciones y procesos organizativos de la comunidad; programas del SNARIV; autoridades, entidades y recursos gubernamentales, y actores sociales y eclesiales presentes en la comunidad. 2) Establece contacto con la población víctima, organizaciones y actores sociales y gubernamentales identificados. 3) Presenta PAPSIVI. |
FASE II |
CARACTERIZACIÓN |
Caracterización comunitaria |
Reuniones. Encuentros |
Equipo psicosocial |
1) Realiza análisis de contexto victimizante con la población víctima y sus organizaciones. 2) Realiza caracterización comunitaria según herramientas de PAPSIVI. 3) Identifica necesidades de atención psicosocial en la comunidad víctima. 4) Identifica necesidades de atención individual o familiar en las víctimas y remite a profesional de acogida del equipo psicosocial. 5) Establece vínculo de trabajo con las víctimas, sus organizaciones y demás actores comunitarios y gubernamentales identificados. 6) Concerta planes de acción psicosocial con las víctimas y sus organizaciones, de acuerdo a los hallazgos de la caracterización comunitaria realizada. |
FASE III |
ATENCIÓN
PSICOSOCIAL COMUNITARIA |
Desarrollar Plan de atención psicosocial comunitaria |
Reuniones, encuentros, eventos comunitarios según plan de atención psicosocial. |
Miembros del equipo psicosocial de acuerdo al caso. |
1) Brinda información contextualizada sobre los programas y planes de reparación del SNARIV. 2) Realiza acompañamiento psicosocial a programas y proyectos de reparación según el caso. 3) Brinda información y capacitación a la comunidad víctima acerca de sus derechos, del ejercicio de la ciudadanía, autocuidado y mecanismos comunitarios de superación del daño sufrido. 4) Realiza acompañamiento a iniciativas comunitarias que contribuyan en su proceso de reparación. 5) Realiza seguimiento del proceso de reparación integral de las víctimas en la comunidad |
FASE IV |
CIERRE |
Cerrar proceso de atención comunitaria |
Reunión con la comunidad |
Equipo psicosocial |
Evaluación del proceso de atención psicosocial con participación de las víctimas, sus organizaciones y la comunidad en general |
¿Cómo hacer uso de los servicios de salud?
Ruta de atención integral en salud
Las personas víctimas podrán ingresar a los servicios de salud por tres vías:
1. Demanda espontánea de servicios de consulta externa,
2. Demanda de atención de urgencias y
3. Remisión realizada por los equipos especializados interdisciplinarios locales. En los tres casos se debe garantizar que la atención recibida por parte de las personas afectadas cumpla con los estándares de calidad, oportunidad y pertinencia concertados con ellas, así mismo deben involucrar los principios básicos de atención psicosocial

¿Cómo hacer uso del programa de reparación (PAPSIVI)?
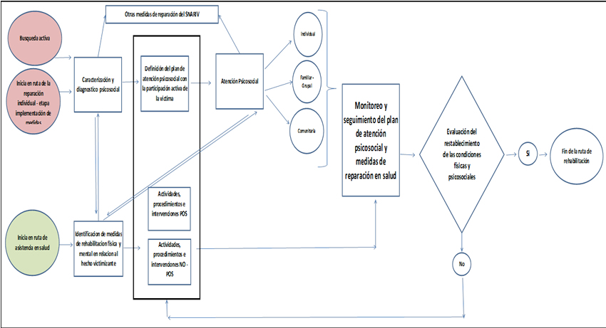
El siguiente gráfico presenta la ruta general del PAPSIVI. Esta ruta deber ser ajustada territorial y localmente, adecuándola a las condiciones locales y a la situación y particularidad de las víctimas, dando como resultado rutas locales diferenciales.

¿Quién es el responsable del funcionamiento del programa?
La operación nacional
del programa de atención psicosocial y salud integral, será responsabilidad del Ministerio de Salud y Protección Social.
El programa operará de una manera descentralizada, como parte de las
Estrategias de Atención Primaria en Salud y de Redes Integradas de Salud adoptadas por la Ley 1438 de 2011, mediante la cual se reforma el sistema General de Seguridad Social en Salud.
Es así que, también serán responsables de la operación del programa los siguientes actores:
Responsables a nivel administrativo
- Las Gobernaciones
- Las Secretarías Departamentales y Municipales de Salud
- Las Alcaldías municipales
Responsables a nivel asistencial
Los equipos de atención psicosocial multidisciplinarios
Las Empresas Sociales del Estado –ESE.
Las Instituciones Prestadoras de Servicios de Salud IPS
Las Empresas Promotoras de Salud –EPS.
El ICBF
Coparticipes y aliados estratégicos
Las comunidades, las organizaciones de víctimas, las organizaciones acompañantes de víctimas, la sociedad civil, la cooperación internacional y los promotores psicosociales comunitarios.
¿Qué medidas se han adelantado desde el Ministerio de Salud y Protección Social?
En respuesta a dichos autos y en procura de adoptar las medidas necesarias para el Goce Efectivo de Derechos de la población víctima de desplazamiento forzado, el Ministerio de Salud y Protección Social ha desarrollado ocho programas y nueve estrategias a saber:
Auto 092 de 2008 y Auto 237 de 2008. Promoción de la afiliación y atención integral en salud; Abordaje psicosocial y salud mental; Prevención de la violencia sexual, intrafamiliar y comunitaria; y apoyo a mujeres desplazadas jefes de hogar de facilitación al acceso a oportunidades laborales, productivas y de prevención de la explotación doméstica y laboral.
Auto 251 de 2008. Mis derechos primero: Monitoreo rápido de coberturas de vacunación, instituciones amigas de la mujer y la infancia, atención integral a las enfermedades prevalentes de la infancia, abordaje psicosocial, promoción de la salud mental, abordaje intersectorial de la salud sexual y reproductiva y prevención de violencias, servicios amigables para adolescentes y jóvenes, entornos saludables, prevención y erradicación de las peores formas de trabajo infantil y protección al joven trabajador.
Auto 004 de 2009, Auto 382 de 2010, Auto 005 de 2009, Auto 384 de 2010 y Auto 174 de 2011. Programas del Plan de Atención al Desplazado señalados en los Autos 092 de 2008, 251 de 2008, 006 de 2009 y relacionados, para la atención integral a la población desplazada, mientras se formulan los Planes de Salvaguarda para los pueblos indígenas y los Planes Específicos de Protección para las comunidades afrocolombianas
Auto 006 de 2009. Diseño, adopción e implementación de un programa para la protección diferencial de las personas con discapacidad y sus familias frente al desplazamiento forzado
Auto 052 de 2008, Auto 007 de 2009, Auto 008 de 2009, Auto 314 de 2009, Auto 383 de 2009. Programas de la Política de Atención al Desplazado en Protección Social señalados en los Autos 092 de 2008 y relacionados, 251 de 2008, 004 y 005 de 2009 y relacionados, y 006 de 2009, para la atención integral a la población en situación de desplazamiento víctima del conflicto armado.
Auto 116 de 2009. Indicadores de proceso y de resultado asociados a los indicadores de goce efectivo para cada uno de los Programas de Protección Social en el marco del Plan de Atención al Desplazado: Autos 092 de 2008 y relacionados, 251 de 2008, 004 y 005 de 2009 y relacionados y 006 de 2009